热门搜索

  • 域名
  • 微信小程序
  • 云服务器
  • CDN
  • 语音

WELCOME TO SIE

超越·本应如此

成为最佳企业信息解决方案提供商

忘记密码

提交

会员注册

已有账号

我已同意并同意《广州赛意信息科技股份有限公司注册协议和隐私政策》

注册

菜单

  • 专题概述
  • 主要产品
  • 相关技术参数
  • 主要案例
  • 相关解决方案
  • 预约演示

赛意信息SQMS:数字化质量管理为企业市场竞争添助益

质量管理是企业经营重要的组成部分,它包括制定质量目标、制定质量方针和规划、开展质量策划,质量控制、质量保证、质量改进等环节。早期时候质量管理通常被认为只是质量管理职能部门的事情,但是在现代企业的生产管理过程中,质量管理必须贯穿企业生产经营的全流程,需要全员的参与。

在经历了今年的新冠肺炎疫情后,很多企业都在反思劳动密集型企业要怎么才能尽量避免因为人力效率降低人力成本增加导致企业生产受到严重影响随着PLM与ERP系统的日渐普及,企业的数字化、智能化程度不断提高,研发能力和成本控制能力得到不断增强。面对激烈的市场竞争和整体制造业水平的提升,一些行业领军企业越来越意识到产品和服务质量成为下一轮竞争的焦点,让“数字化”可以尽量剥离“人”产生的不确定性影响,从而让质量管理的成本更可控。


国内企业数字化服务领域领军企业之一的赛意信息,聚焦于新一代信息技术、工业互联网、智能制造、数字化转型技术与商业模式应用,赛意信息拥有完全自主知识产权的SMOM赛意制造运营管理平台一套基于数字化、智能化工厂设计理念,面向制造型企业尤其是离散行业做的全方向的解决方案,是企业内部工程、计划、物流、生产、品质部门业务体系的保障系统。其中SQMS是八大子产品模块中的质量管理系统。

 

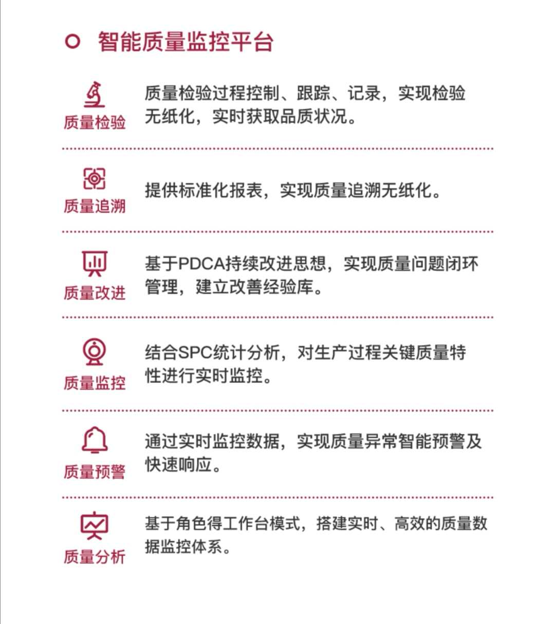
SMOM-QMS: 基于“PDCA持续改进” 的质量管理系统


SMOM-QMS产品是赛意信息集成各行业尤其在离散制造业客户的实践与总结,致力于建立一套“PDCA持续改进”的质量管理系统,实现制造过程的质量监控、预警、分析和改进。产品核心模块包括:检验标准管理、来料质量管理、过程质量管理、成品质量管理、PDCA质量改进管理、SPC监控预警,通过各模块实现供应商质量控制、生产过程质量控制、质量分析、实时看板监控等。


赛意信息SQMS质量管理系统,主要从质量预防、质量控制、质量分析、质量改进、质量追溯各方面,帮助企业实现检验标准规范化、质量数据一体化、质量管理可视化、质量异常实时预警、质量改进闭环跟踪,以提高企业产品质量保障能力;对生产数据统计,SPC实时预警,品质异常实时监控,品质数据采集分析,KPI管理,改善,防呆,品质追溯等方面第一时间响应并及时提醒,帮助企业打造基于PDCA管理思想的质量监控平台。


赛意信息SQMS质量管理系统主要有九大功能:


1、检验要求标准化

2、智能化抽样转移规则

3、质量检验管理

4、移动化应用

5、质量改进闭环管理

6、SPC实时预警

7、数据分析及KPI管理

8、质量数据可视化

9、全称品质追溯管理




管理高效协同技术安全可靠

 

赛意信息SQMS质量管理系统由统一的MOM平台管理,在管理上可以实现生产、品质、物流高效协同,设置基于不同角色的工作台管理模式,用户能灵活配置工作台内容,协助用户对工作任务进行集中管理。产品模块化应用,各模块可以独立销售,实施。SPC管理工具可以灵活对接现场各种测试设备,实现生产过程异常的实时监控和预警。另外还可以配置灵活的抽样方案,智能化抽样转移规则算法,实现人物快速、高效执行。技术安全上支持RBAC安全认证,分级式权限管控。支持B/S、C/S技术架构,有PC端、移动端多钟用户体验方式。


随着新的用户场景需求及新一代信息技术的不断应用,近年来赛意信息也不断加大研发投入,进行产品的升级和优化,SQMS质量管理系统也不断升级迭代到了8.2版本,更贴合企业用户更精准的质量管理要求。




企业质量管理来源于生产中精确的信息和数据因此,数字化、信息化是企业现代化质量管理的基础性工作。赛意信息15年来深耕企业数字化转型领域,在助力企业走上数字化转型的创新之路方面有丰富的实战经验以及深刻的行业洞察。新技术市场需求在倒逼企业推行更精准的质量管理,赛意信息也会用更贴合用户需求的产品和服务让更多企业实现“智造”升级。


预约演示

演示主题

赛意信息SQMS:数字化质量管理为企业市场竞争添助益

回到顶部