还没有账号立即注册
登录即代表您已同意《广州赛意信息科技股份有限公司隐私政策》
已有账号登录账号
我已同意并同意《广州赛意信息科技股份有限公司注册协议和隐私政策》
电商应用平台 SIE EC
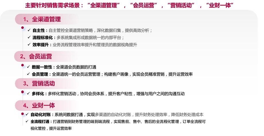
高质量产品+定制化解决方案:以业务为出发点,实现闭环管理,提高业务数据准确性,加强业务反馈及时性,提供业务线索。通过多系统集成形成数据统一的内部平台,多端营销业务,发挥全渠道营销优势。支撑线上线下业务融合,会员的精准营销,实现产品在线、管理在线、员工在线、服务在线。
可为全国各地的企业提供紧密配合的上门服务与支持。
为企业提供紧密配合的上门服务与支持。