已有账号登录账号

Data-driven, realize the lean asset management, and continuously improve the asset efficiency
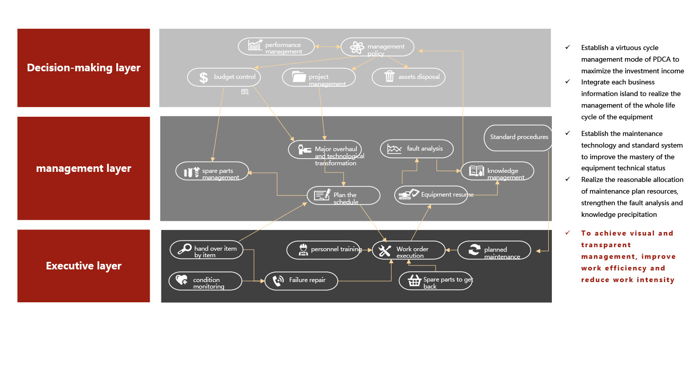
Build the asset full life cycle digital management platform (SEDO), improve the utilization rate and integrity rate of assets, reduce maintenance costs, reduce spare parts and materials, inventory backlog and procurement costs, extend the service life of assets, and improve the return on investment





With equipment life cycle management as the main line, help enterprises to rationalize resource allocation and provide decision analysis ability, so as to improve enterprise productivity, ensure security, reduce operating costs, and improve the return on investment (ROI) of enterprise assets.


We can provide closely coordinated on-site services and support for enterprises across the country.
Immediately consult
Provide closely coordinated on-site services and support for enterprises.
Make an appointment now